ゲームや映画、アニメーションなど、さまざまな映像表現を支えているのがCGです。近年では制作技術の進歩により、個人でも本格的なCG制作を行えるようになりました。
本記事では、CGの基礎知識や制作の流れ、おすすめのCGソフトまでをわかりやすく解説しています。さらに、実際にモデリングする方法も画像付きで紹介するので、これからCG制作を始めたい方はぜひ参考にしてください。
CGとは
CGとは、Computer Graphics(コンピュータグラフィックス)の略称で、コンピューターを使って作成される画像や映像の総称です。CGは専用のソフトウェアを用いて制作され、ゲームや映画、アニメーションなど、さまざまな分野で活用されています。
また、CGには大きく分けて2DCGと3DCGの2種類があります。それぞれの違いは以下の表のとおりです。
| 種類 | 特徴 |
| 2DCG | コンピューターを用いて平面上に描かれたイラストを指す。デジタルイラストやグラフィックデザインの基礎となる技術。 |
| 3DCG | コンピューター上に三次元空間を構築し、その中にオブジェクトを配置して制作する。2DCGと異なり奥行きや立体感を表現できる。 |
CGの活用例
CGは、主に以下のような業界で活用されています。
- ゲーム業界
- 映画業界
- アニメ業界
これらのCGの活用例について見ていきましょう。
①ゲーム業界
ゲーム業界では、キャラクターや背景の表現にCGが欠かせません。3DCGを使うことで、立体的でリアルなキャラクターや奥行きのある世界観を表現できます。
そのため、CGのクオリティは、プレイヤーがどれだけ世界観に没入できるかを左右する重要な要素となっています。
②映画業界
映画業界では、実写では再現できない世界観や演出をCGで表現しています。架空の生物や壮大な風景、迫力のあるアクションシーンなどもCGなら制作可能です。
近年では、全編CGで制作された映画も増え、表現の幅がさらに広がっています。
③アニメ業界
アニメ業界では、CGを活用することで一枚ずつ手描きでイラストを描く工程を省いています。これにより、制作時間やコストを抑えながら制作ができるようになりました。
従来の手書きと組み合わせることで、手書き感を残しつつ、複雑な動作や背景を効率的に表現しています。
CG制作の流れ
CG制作は、以下のような流れで行われます。
- 企画
- モデリング
- テクスチャリング
- リギング
- アニメーション
- ライティング
- レンダリング
これらのCG制作の流れについて見ていきましょう。
①企画
企画は、CG制作の土台となる重要な工程です。制作スケジュールや予算、使用するソフトなどを決めるほか、作品の方向性や目的も明確にします。
また、映像や作品のストーリーをこの段階で練っておくことも大切です。絵コンテを作成し、完成イメージを共有することで、クライアントとの認識のずれを防止できます。
②モデリング
モデリングは、作品に登場するキャラクターや背景、小物などを3Dデータとして作成する工程です。2次元のイラストをもとに、立体的な形状を構築していきます。
モデリングの精度は、最終的な作品のクオリティに大きく影響するため、丁寧な作業が求められます。
③テクスチャリング
テクスチャリングでは、作成した3Dモデルに色や質感を加える工程です。表面の素材感を表現するために、写実的なテクスチャを作成したり、UVマップを用いて画像を貼り付けたりします。
この工程を行うことで、モデルがよりリアルな見た目に仕上がります。
また、テクスチャリングについてより詳しく知りたい方は、以下の記事を参考にしてください。無料の3DCGソフトであるBlenderでテクスチャを使用する方法や、きれいに使うコツなどを解説しています。
④リギング
リギングは、モデルに骨格を設定し、動かせる状態にする工程です。人物の場合は、関節の位置を意識しながら、自然な動きができるように調整します。
骨格を設定したあとは、モデルと骨を連動させるスキニングを行い、動きに合わせて形状が正しく変形するようにします。
⑤アニメーション
アニメーションでは、キャラクターの動きや表情などを設定し、映像として動きを与える工程です。重要な動きのポイントにキーフレームを設定し、その間を補完する方法が一般的です。
また、実際の人の動きを撮影してデータ化し、モデルに反映させるモーションキャプチャが使われることもあります。
なお、CG制作におけるアニメーションについては、以下の記事で詳しく解説しています。どのようにしてアニメーションが作られているのか知りたい方は、以下の記事もあわせてチェックしてみてください。
⑥ライティング
ライティングは、シーンに照明を配置し、作品の雰囲気や印象を演出する工程です。光源の位置や数、明るさ、色味などを調整することで、リアルさや世界観が変わります。
この段階でカメラワークを設定し、どの角度から見せるかも決めましょう。
⑦レンダリング
レンダリングは、これまでの工程で作成したデータをもとに、最終的な画像や動画を出力する工程です。細かな品質設定を行い、コンピューターで計算処理を行います。
レンダリングの品質を高くするほど計算時間は長くなりますが、その分クオリティの高い映像を生成できます。
CG制作ができるおすすめのソフト
CGは専用のソフトを使って制作されます。以下は、CG制作に対応したおすすめのソフトです。
- Blender
- Maya
- 3ds Max
これらのCG制作ができるおすすめソフトの特徴について見ていきましょう。
①Blender

引用:Blender
Blenderは、無料で利用できる3DCGソフトです。モデリングやアニメーション、レンダリングまでを一つのソフトで完結できるため、ほかのソフトを併用せずとも本格的なCG制作を行えます。
また、アドオンを使うことで機能を拡張でき、自分に合ったカスタマイズが可能です。無料で始められ、できることの幅も広いため、これからCG制作を始めたい初心者に特におすすめのソフトといえます。
なお、Blenderは無料ながら機能の多いソフトなので、使いこなすには講座で基礎から学ぶのがおすすめです。Blender基礎セミナーを受講すれば、3DCGソフト初心者でも短期間でBlenderを使ったモデル作成やアニメーション作成ができるようになります。これからBlenderを始めたい方や、一度Blenderを触ってみたけど使い方がわからなかったという方は、ぜひ以下のリンクから詳細をチェックしてみてください。
②Maya

引用:Maya
Mayaは、オートデスク社が提供する3DCGソフトです。3DCG制作に必要な機能が一通り統合されており、総合的に活用できます。
また、スクリプトを記述することで機能を自由にカスタマイズできる点も特徴です。さらに、3DアニメーションやVFX制作など対応できる分野も幅広く、プロの現場で本格的なCG制作を行いたい方に適したソフトといえるでしょう。
③3ds Max

引用:3ds Max
3ds Maxは、Mayaと同じオートデスク社が提供する3DCGソフトです。ゲームやアニメ、映画業界はもちろん、3DCADと連携して建築の立体的な設計を制作することにも使われています。
また、VRやARにも対応しており、幅広い分野で活用できる点も特徴です。ハイエンドのCG制作にチャレンジしたい方におすすめのソフトといえます。
CG制作に欠かせないモデリングの方法
CG制作を行ううえで、モデリングは重要な工程です。今回は、Blenderを使ってCGの背景にも使える雲のモデリングを行う方法について見ていきましょう。
①ICO球を作成する
Blenderを立ち上げたら、デフォルトで表示されている立方体を選択して、Deleteキーで削除しましょう。続いて、Shift+Aキーの「メッシュ」から「ICO球」を選択します。

②ICO球を押し出す
ICO球が3Dビューポートに追加されたら、Tabキーで編集モードに入り、テンキー3を押して右正面からの視点に切り替えましょう。
続いて、画面上部のアイコンから面選択モードに切り替え、ICO球を囲むようにドラッグして範囲選択します。

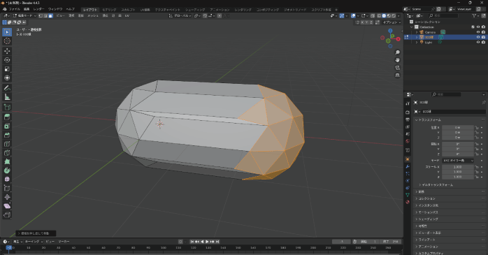
すると片側の面だけ選択できるので、Eキー→Xキーの順に押して、X軸方向に押し出しをかけます。

③モディファイアーを追加する
押し出しができたら、Tabキーでオブジェクトモードに戻り、右側のスパナのアイコンからモディファイアーを追加しましょう。「生成」から「サブディビジョンサーフェス」を選択します。
設定では、「ビューポートのレベル数」と「レンダー」をどちらも「3」に変更します。

併せて、モデルを右クリックして「スムーズシェード」をかけましょう。これにより、モデルが滑らかになります。
スムーズシェードをかけたら、再度モディファイアーを追加し、「変形」から「ディスプレイス」を選択します。

「強さ」を「-0.5000」に変更したら、「新規」をクリックしましょう。続いて、右上にある「テクスチャタブにテクスチャを表示します」のアイコンをクリックしてください。

次に、「タイプ」を「ボロノイ」に、「距離の軽量」を「二乗距離」に変更します。

最後に「サイズ」の値をドラッグで変更して、雲の形になるように調整したら、CG制作に使える雲のモデリングの完成です。

また、Blenderを使ったモデリングスキルを高めたい方には、Blender基礎セミナーがおすすめです。Blender基礎セミナーでは、ポリゴンモデリングやスカルプトモデリングの方法を学べます。ほかにもテクスチャリングやアニメーション、マテリアル設定など、3DCG制作に欠かせない工程を網羅的に学習できるので、興味のある方はぜひ詳細をチェックしてみてください。
セミナー名 Blender基礎セミナー 運営元 GETT Proskill(ゲット プロスキル) 価格(税込) 27,500円〜 開催期間 2日間 受講形式 対面(東京・名古屋・大阪)・ライブウェビナー・eラーニング
CGについてのまとめ
今回は、CGの基礎知識から制作の流れ、おすすめのCGソフトまでを解説しました。CGはゲームや映画、アニメなど幅広い分野で活用されており、企画からレンダリングまで複数の工程を経て制作されます。
近年ではBlenderのような無料ソフトも充実しており、初心者でも本格的なCG制作に挑戦しやすい環境が整っています。まずはモデリングなど基礎的な工程から取り組み、少しずつスキルを身につけていきながら、表現の幅を広げていきましょう。
-
Next
記事がありません